研究背景:花生作為一種重要的(de)農作物,其產(chan)量(liang)(liang)的(de)提升對(dui)于全球(qiu)食品供應具有重要意(yi)義。HPW、HSW和SP是(shi)影響花生產(chan)量(liang)(liang)的(de)三個(ge)主要因素。
實驗材料:
-
使用了重組近交系(RILs)群體,這些(xie)RILs源(yuan)自“Silihong”(A. hypogaea var. fastigiate)和“Jinonghei 3”(A. hypogaea var. hypogaea)的雜交。
-
利(li)用美國小(xiao)核(he)心種質集(ji)合(he)作為關(guan)聯(lian)分析(xi)的群體。
實驗方案:
-
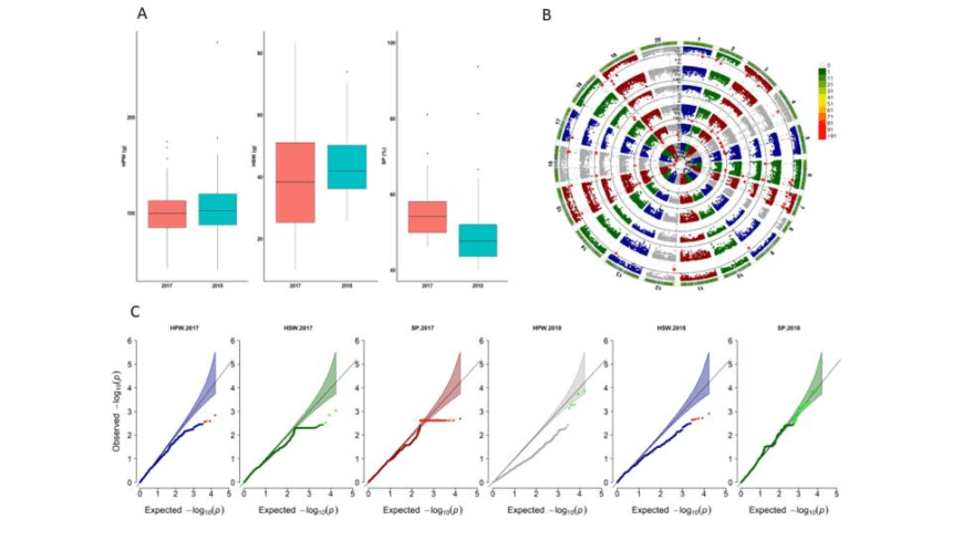
高(gao)密度遺(yi)傳(chuan)連(lian)鎖圖譜構建:通過重新測序RILs,構建了一個(ge)包(bao)含(han)4499個(ge)箱(bins)的高(gao)密度遺(yi)傳(chuan)連(lian)鎖圖譜,覆蓋20條(tiao)染色體(ti),總長度為1712.32 cM。

2.?數量性狀位點(QTL)分析:在三個不(bu)同(tong)的(de)環境下,共鑒定(ding)出(chu)46個與(yu)HPW、HSW和SP相(xiang)關(guan)的(de)QTLs。其中,一些主要QTLs如qHPW5.2、qSP7.1和qSP18.2等,顯示出(chu)較高的(de)表型(xing)變異解釋率(PVE)。

3.?全(quan)基因組關(guan)聯研究(GWAS):使用美國小核(he)心(xin)種(zhong)質集合(he)進行GWAS,以驗證QTL定位的準確(que)性(xing),并在兩個(ge)環境中(zhong)鑒定出(chu)與HPW、HSW和SP顯著相關(guan)的115個(ge)單核(he)苷(gan)酸多態性(xing)(SNPs)。

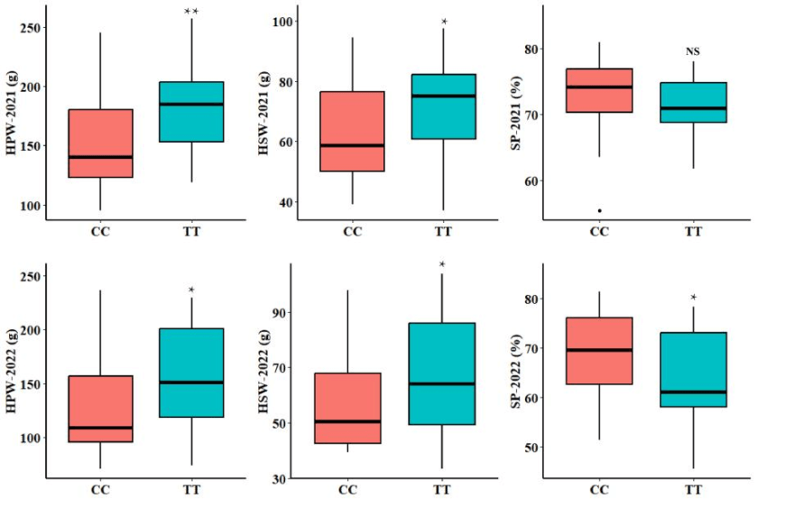
4.?KASP標記開發與驗證:基于QTL區域,開發了三(san)個(ge)KASP標記(ji),并在花生品(pin)種(zhong)和(he)(he)地方品(pin)種(zhong)中進行了驗證,這些標記(ji)與HPW、HSW和(he)(he)SP有顯著關聯。

上(shang)圖展示(shi)了(le)KASP-SP7標記對(dui)花(hua)生小組中(zhong)SP、HPW和(he)HSW的影(ying)響。包括統計圖表(biao)顯(xian)示(shi)KASP-SP7不同等位(wei)基因對(dui)目標性狀的影(ying)響,并(bing)用星號表(biao)示(shi)顯(xian)著性水(shui)平。

上圖展示了KASP-SP18和KASP-HPW5標記在花生小組中的驗證效果。包括兩個子圖,A展示KASP-SP18對SP的影響,B展示KASP-HPW5對HPW的影響,同樣使用統計圖表和顯著性標記。
研究結果:
-
確定(ding)了多個與(yu)HPW、HSW和SP相關的QTLs和SNPs,其中一些是首次發現。
-
通過GWAS驗證了QTL定位的(de)準確性(xing),并且(qie)發現了一(yi)些QTLs和SNPs的(de)共定位。
-
開發的KASP標記為花生分子輔助育種提供了有用的工具。
結論:本(ben)研究不僅為(wei)理(li)解花(hua)生HPW、HSW和SP的遺傳(chuan)基(ji)礎提供了新的見解,而且開發的KASP標(biao)記有(you)助于加速花(hua)生的分子輔助育種進程。
隨著(zhu)分子生物學技術的(de)(de)(de)不斷進步,KASP技術將在現代農業(ye)發展中扮演越來越重(zhong)要的(de)(de)(de)角色。東(dong)盛生物致力于推(tui)動生物科(ke)技在農業(ye)領域(yu)的(de)(de)(de)應用,KASP試(shi)劑的(de)(de)(de)推(tui)出是我們對創新和(he)(he)精準農業(ye)的(de)(de)(de)承諾(nuo)。我們期待與廣大科(ke)研工作者和(he)(he)育(yu)種(zhong)專家攜手合作,共(gong)同開啟農業(ye)科(ke)技的(de)(de)(de)新篇章。

